Instance Verification Kit (IVK)
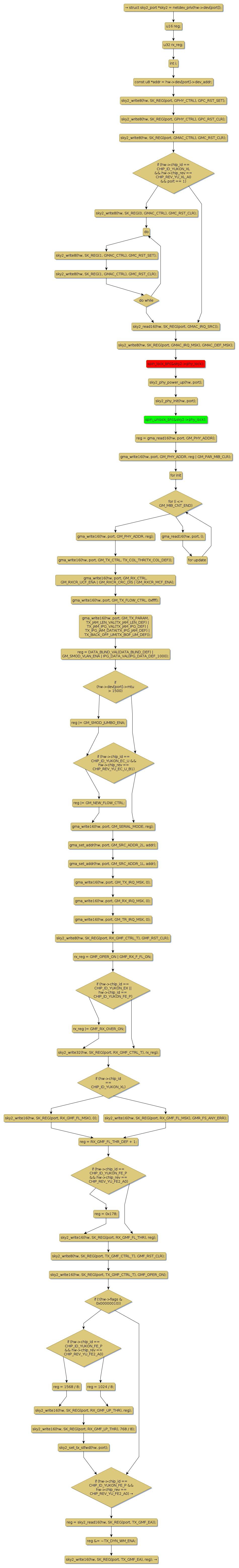
spin lock @ [29485+30+/linux-3.19-rc1/drivers/net/ethernet/marvell/sky2.c]
Instance Signature: phy_lock
|
The Matching Pair Graph:
|
|
Function Name
|
Control Flow Graph (CFG)
|
Events Flow Graph (EFG)
|
Source Correspondence
|
|
sky2_mac_init
|
|
|
[28447+13+/linux-3.19-rc1/drivers/net/ethernet/marvell/sky2.c]
|